WBS(工作分解结构)是项目规划的核心文件。它将工作范围分解为可管理的元素。在生成WBS之前,概念至关重要,在生成WBS时,您需要包括主要的分包商、材料和项目管理任务。天行健六西格玛顾问提供了创建工作分解结构的分步指南。
客户的征求建议书(RFP)启动该流程。它定义了根据RFP编制项目建议书所需的工作范围、进度、要求和其他相关信息。
在生成WBS之前,您需要创建一个概念。例如,假设RFP范围要求开发一个新的燃气发生器涡轮系统。图1显示了它的概念。该系统的主要组件包括:压缩机/涡轮机;发电机冷却器;疗养员;控制器;和加热器。下一步是生成WBS。

图1-燃气轮机发电机系统的概念
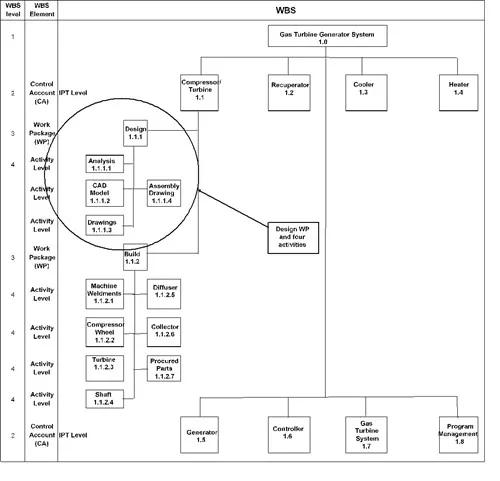
图2显示了基于该概念创建的燃气轮机发电机系统的WBS。本文的WBS有四个级别,但如果需要,大型复杂项目最多可以有九个级别或更多级别。在WBS中,必须为每个范围项目建立工作包(WP)。WBS的另一个考虑因素是如何收取成本。例如,如果涉及相关部门,您希望为其分配唯一的WBS元素,以便他们能够跟踪和管理自己的绩效。
这是系统和WBS的顶层,显示可交付产品-燃气轮机发电机系统。
这是控制帐户(CA)级别,其中列出了系统的主要部件。通常,首席工程师将担任控制客户经理。他们负责CA下所有工作包的绩效,包括管理和客户报告。每个系统主要部件都是WBS元件。
这是工作包级别。WP是定义任务和完成工作的地方。WPs有一种成本类型,例如劳动力或材料。原因是,每种类型都有不同的开销标记,如果在同一个WP中,则会产生误导。图2显示了压缩机/涡轮机的“设计WP”和“建造WP”。通常,会有更多的WPs,但为了简单起见,文中只显示了两个WPs。
WP定义包括以下关键项目:
---任务输入
---任务定义
---任务输出
请记住,WP只能有一种成本类型。确保每个WP有足够数量的活动,以便将任务和预算分散在几个星期内,以实现挣值(EV)目的。

图2-燃气轮机发电机系统的WBS
这是活动水平;活动是WP的子任务。图2显示了设计WP的四个活动。它们是分析、CAD模型、图纸和装配图。活动完成后,可关闭WP。活动是综合总进度计划的基础。每个WPs都有一个持续时间、预算,并与其他WPs中的关键活动相关联,以定义项目逻辑。
WBS是项目的中心文档,因为它将范围分解为可管理的任务,如“待办事项列表”,而“待办事项列表”又构成项目计划的基础。如果它不完整,那么时间表和预算将是不正确的,并在开始时造成一个内在的问题,危及项目的成功。
上一篇:六西格玛设计:如何进行实验设计