1.通用电气公司
GE公司采用DMADOV(定义-测量-分析-设计-优化-验证)模式作为DFSS方法论,具体开发路径如表1所示。
从应用效果来看,美国通用电气航空发动机集团(GEAE)在上世纪90年代的喷气发动机研制项目中应用了DFSS,将客户需求直接集成到设计、仿真和生产模型中,以确保其设备研制过程与客户需求能够紧密结合。GEAE、埃里森先进发展公司(AADC)、劳斯莱斯公司(RR)、荷兰菲利浦高科技集团(ETG)等。在“联合攻击战斗机(JSF)”-F120发动机项目的研制中,结合GEAE的新产品引进过程和发动机研制过程,应用DFSS实现了7项预期的质量和可靠性水平,并最大限度地减少了潜在故障的数量。GE电力系统集团参与了美国能源部的先进涡轮系统(ATS)项目。DFSS应用于H系统项目。前期严格定义分系统和部件的性能和规格,以目标为驱动力进行设计和优化,最终提高了装备的可靠性、维修性和保障性。

此外,GE在设备研发中广泛应用了TRIZ理论,在新产品导入过程中有机整合了TRIZ和DFSS,从而提高了设备研发的创新性和有效性。
2.霍尼韦尔公司
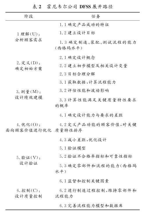
美国霍尼韦尔公司是世界著名的航空电子和自动控制系统制造商。公司采用UDMOVC(理解-定义-建模-优化-验证-控制)模式作为DFSS方法论。具体开发路径如表2所示。

从应用效果来看,霍尼韦尔在设备开发和生产中广泛应用“六西格玛+(六适马+)”,包括传统六西格玛(DMAIC)、LeanEnterprise和DFSS。其中,通过DFSS的应用,将其与R&D流程相结合,分析客户的关键需求和关键影响因素,提前预测设备的设计质量。特别是公司在DFSS实施的产品快速开发(VPD)系统,取得了显著的成效。2007年,公司成功应用了VPD系统的工程仿真技术(如ANSYS等。).在保证产品质量的基础上,硬件产品的研发周期缩短了50%,研发成本也降低了。在2009年,即使在金融危机的影响下,该公司开发了600多种采用VPD系统的新产品。其中,辅助动力装置产品线中航天事业部平均R&D周期缩短17%;自动控制系统分部平均R&D周期缩短15%;某压力传感器的设计变更周期从14周减少到2周。供应商的数量从17个减少到8个。产品成本降低约40%。
3.雷神公司
美国雷神公司是世界国防领域的巨头。公司采用CDOV(概念和架构开发-设计-优化-验证)模式作为DFSS方法论(其扩展路径如表3所示)。并嵌入企业R&D系统——集成产品R&D系统(IPDS)。图1。在IPDS阶段1(即业务战略实施阶段),在项目捕获和建议过程中应用DFSS,以确保清楚了解客户需求;在IPDS阶段3(即需求和架构开发阶段),应用DFSS进行统计需求分析。建立模型,分析优化输入变量的特性,确定输入及其波动对系统的影响,分析输出及其变化;在IPDS,第4阶段(产品设计和开发)和第5阶段(系统集成、测试、验证和确认)。考虑DFSS的工具和方法,如实验设计(DOE)、成本导向设计(DFC)、成本为自变量(CAIV)、能力分析等。,权衡产品性能、经济承受能力和生产率,以最大化客户价值和公司利润。


就应用效果而言。雷神公司在AIM-9X响尾蛇导弹工程研制项目中应用了DFSS的核心技术之一——实验设计(DOE)和其他减小波动的技术。同时,重点关注综合探测部件的成本,通过应用“成本作为独立变量(CAIV)”的方法,将AIM-9X的全寿命周期成本降低了12亿美元。在1998年开始的空海军联合AMRAAM导弹第三阶段项目中,通过应用DFSS质量功能展开(QFD)和DFMA的核心技术,平均单位生产成本降低了20%。除了硬件产品开发和应用,公司还将DFSS应用于软件系统研发,如软件密集型系统应用DFSS和能力成熟度模型集成,将每千行代码的缺陷数从6个降低到1.16个,同时加快了系统主要功能的集成速度。
上一篇:六西格玛在小微企业中的应用
下一篇:美国典型军工企业DFSS应用特点